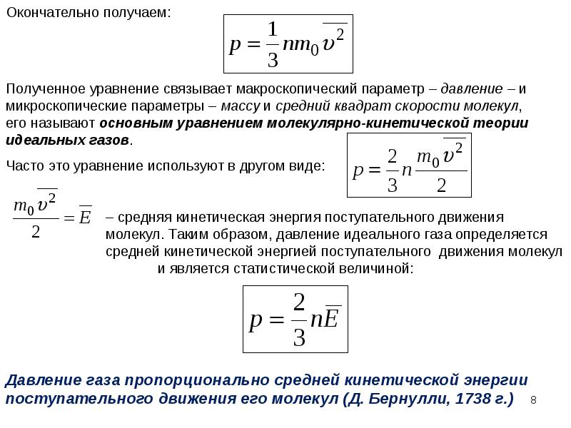
Температура в мкт