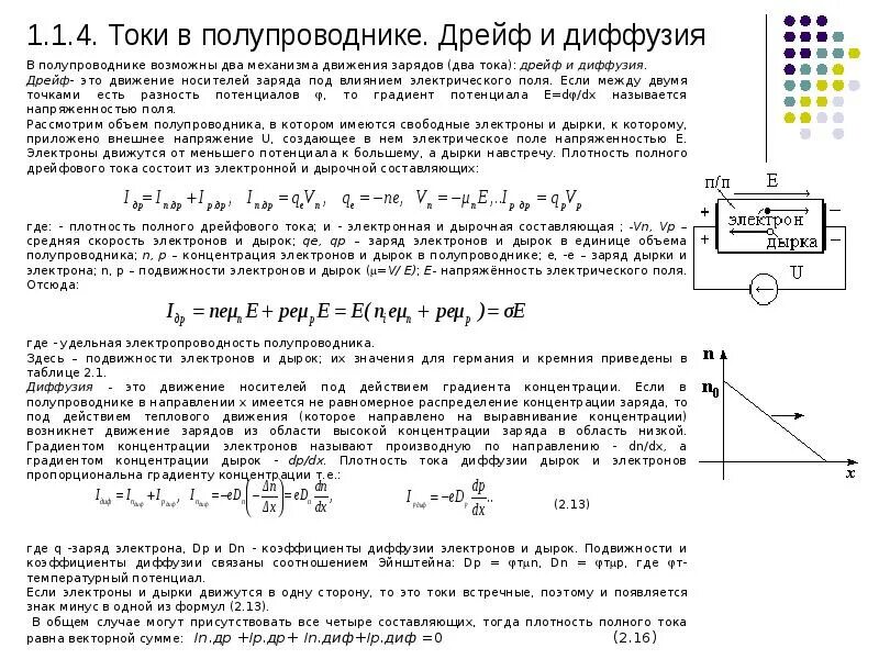
Температурный дрейф