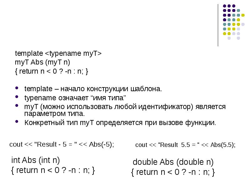
Template typename t