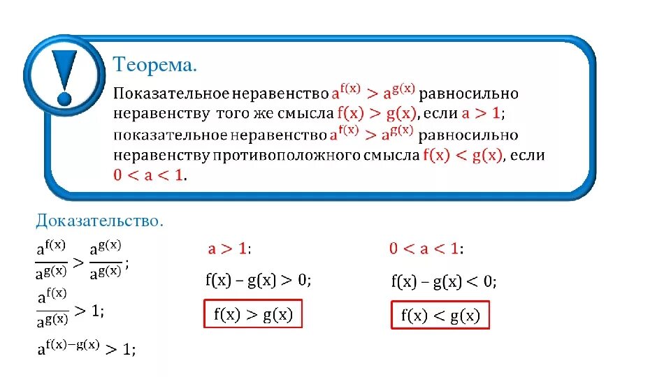
Теорема степенной функции