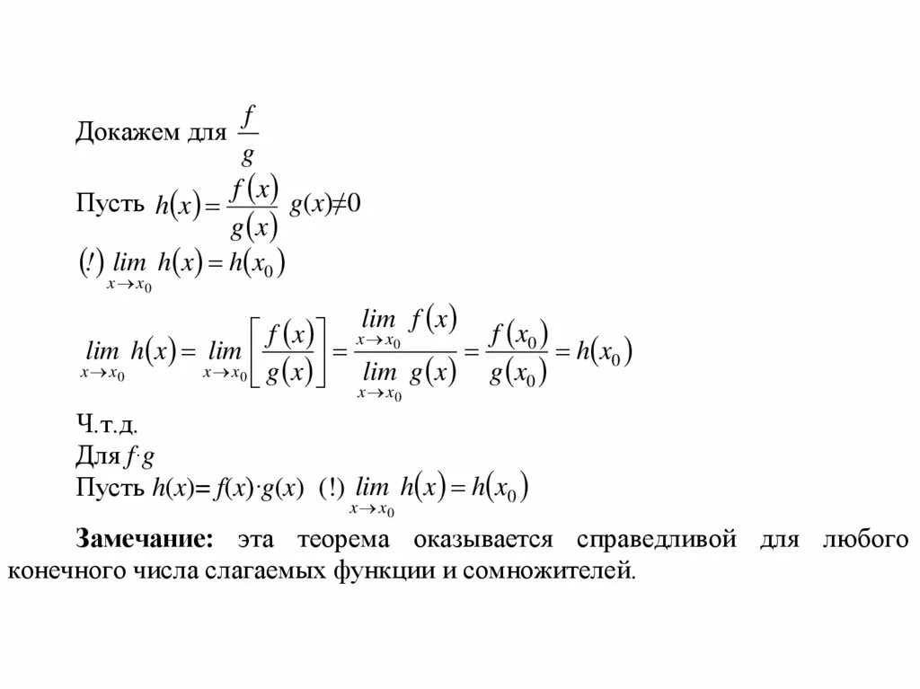
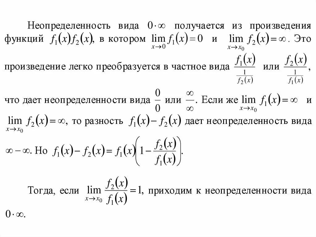
Теоремы об эквивалентных функциях