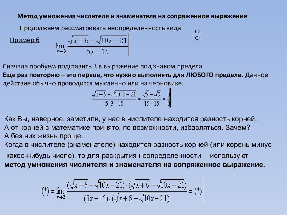
Теория пределов функции