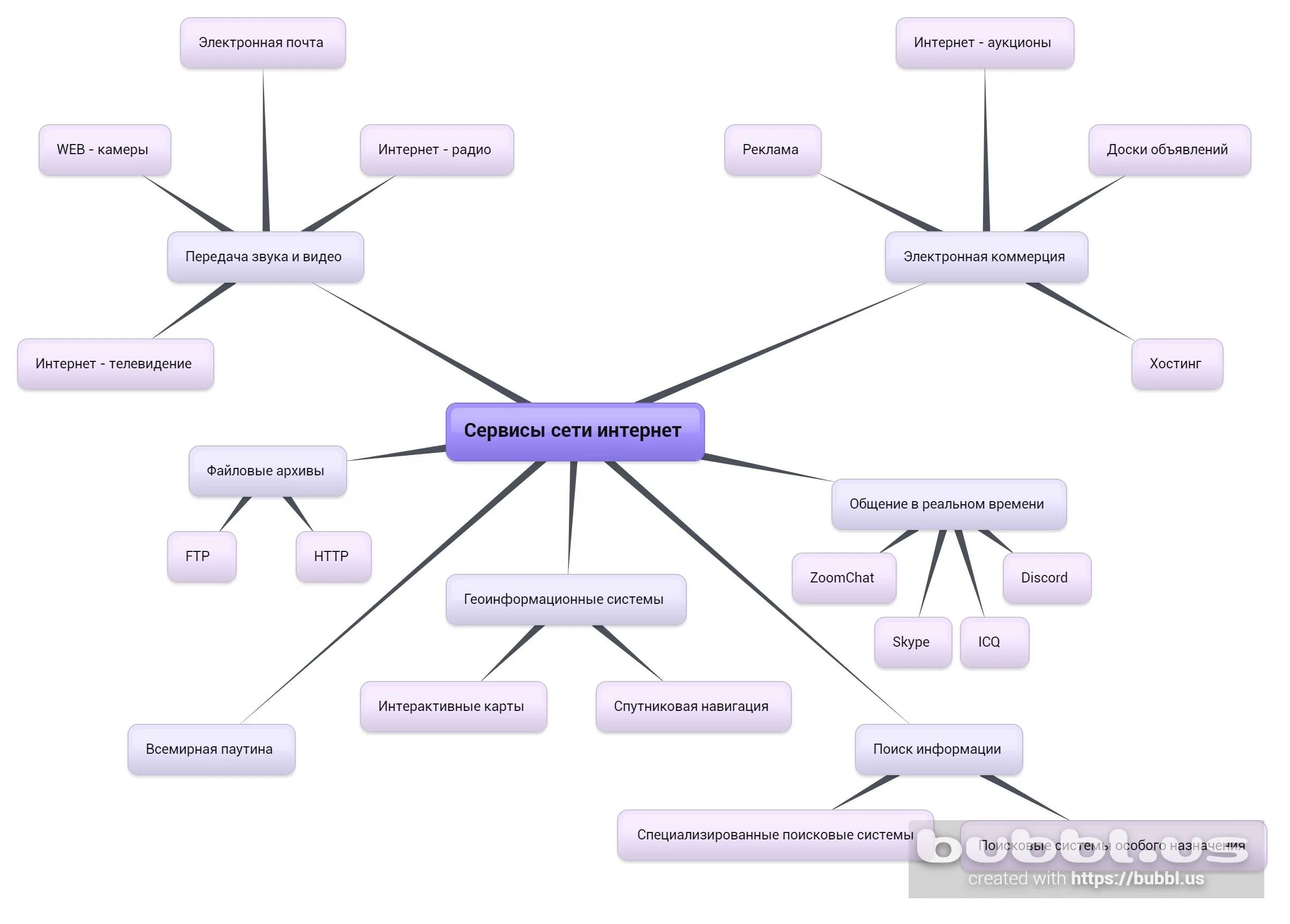
Тест сеть интернет 9 класс