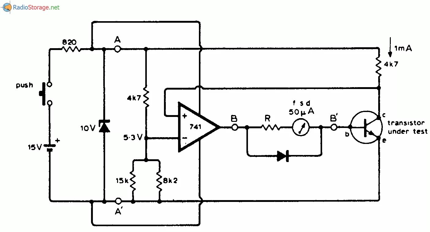
Тестер операционных усилителей