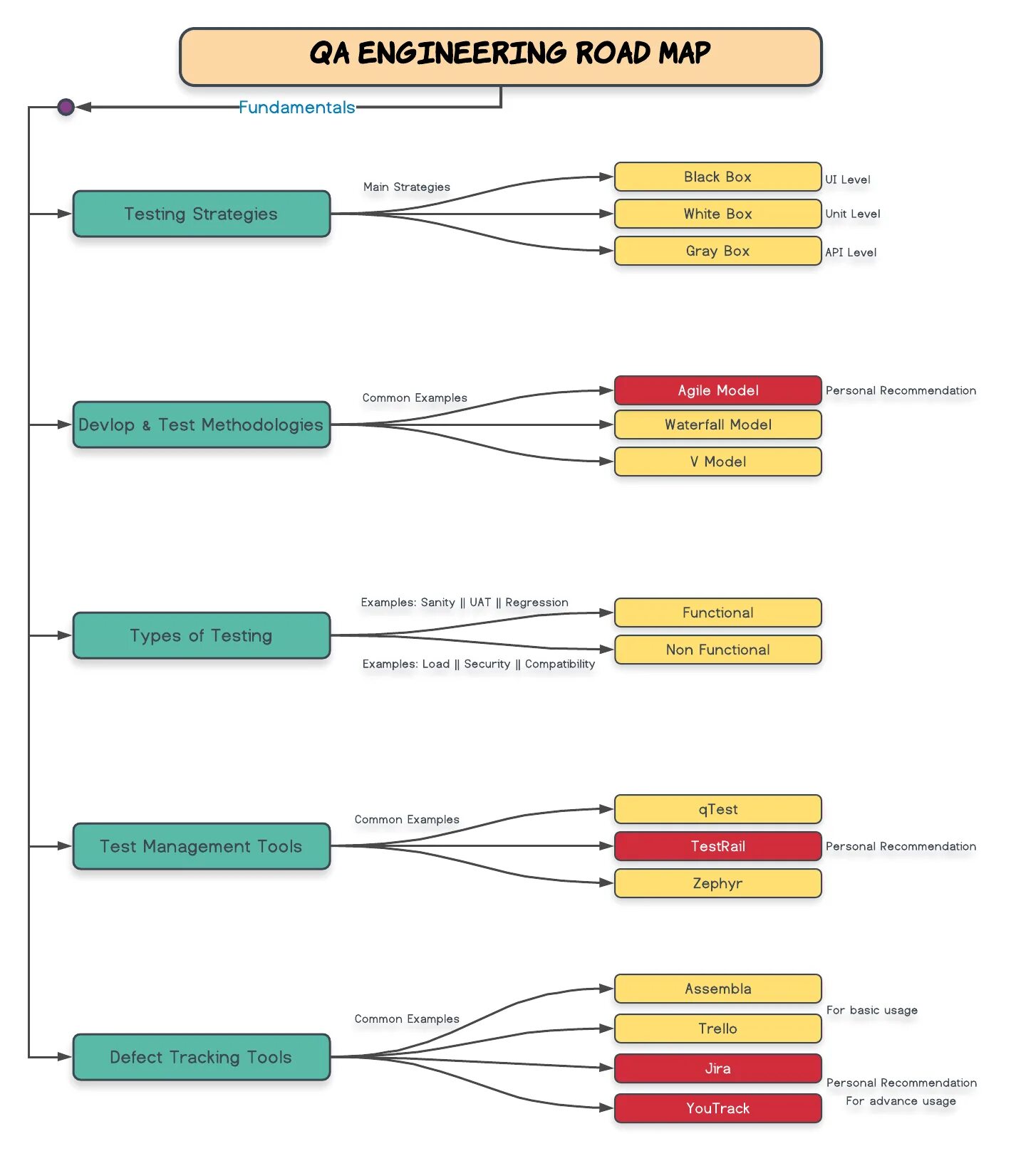
Testing roadmap