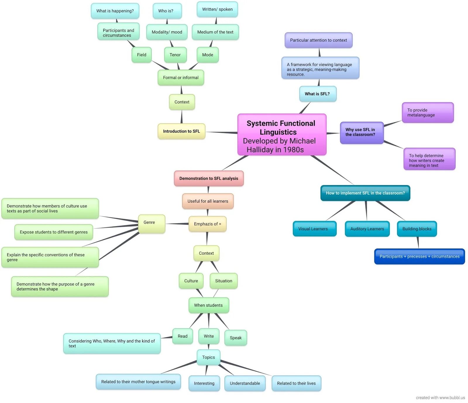
Text forming functions