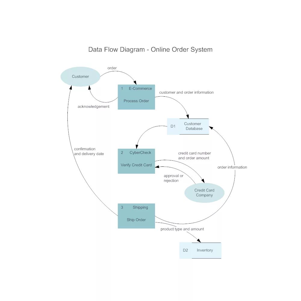
The data flow in