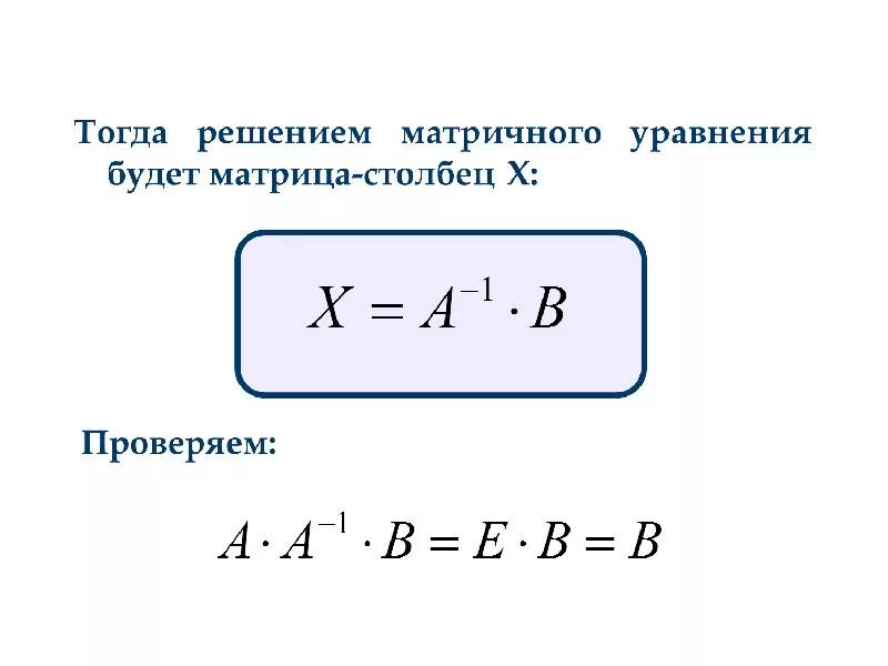
Тогда решено