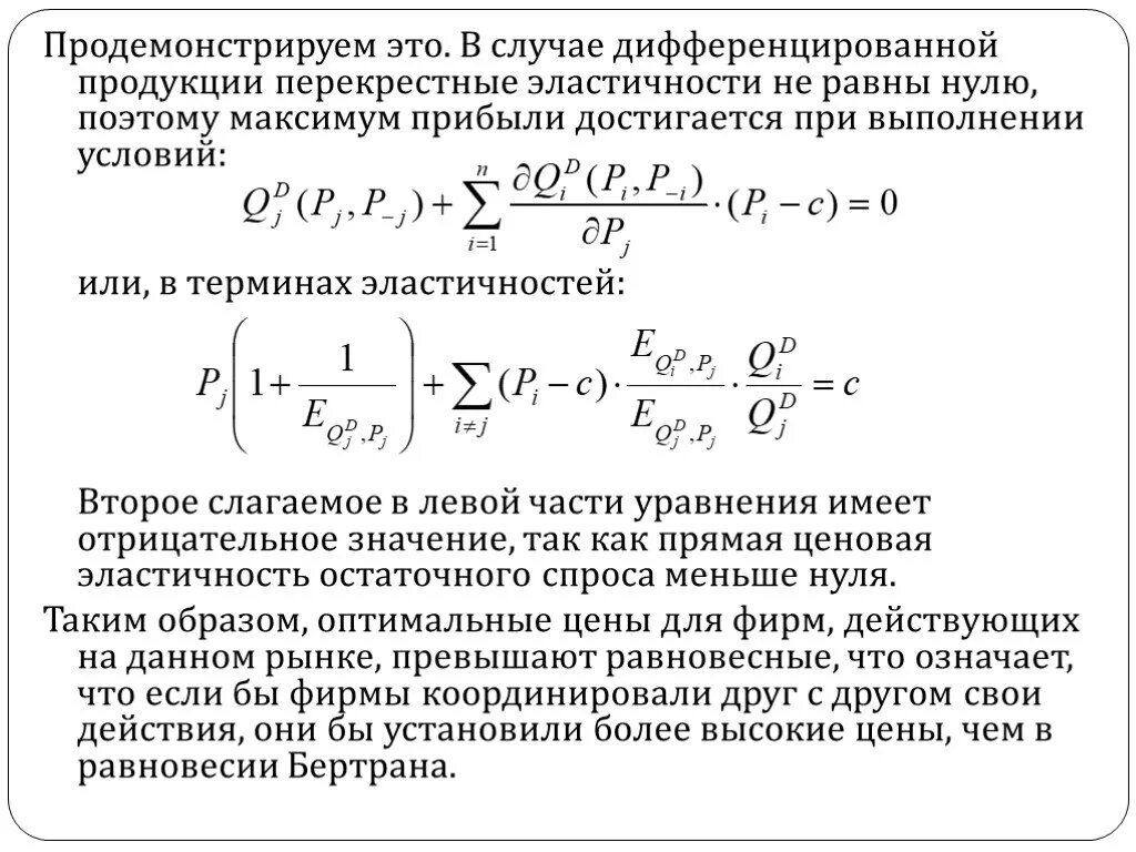
Товар дифференцирован