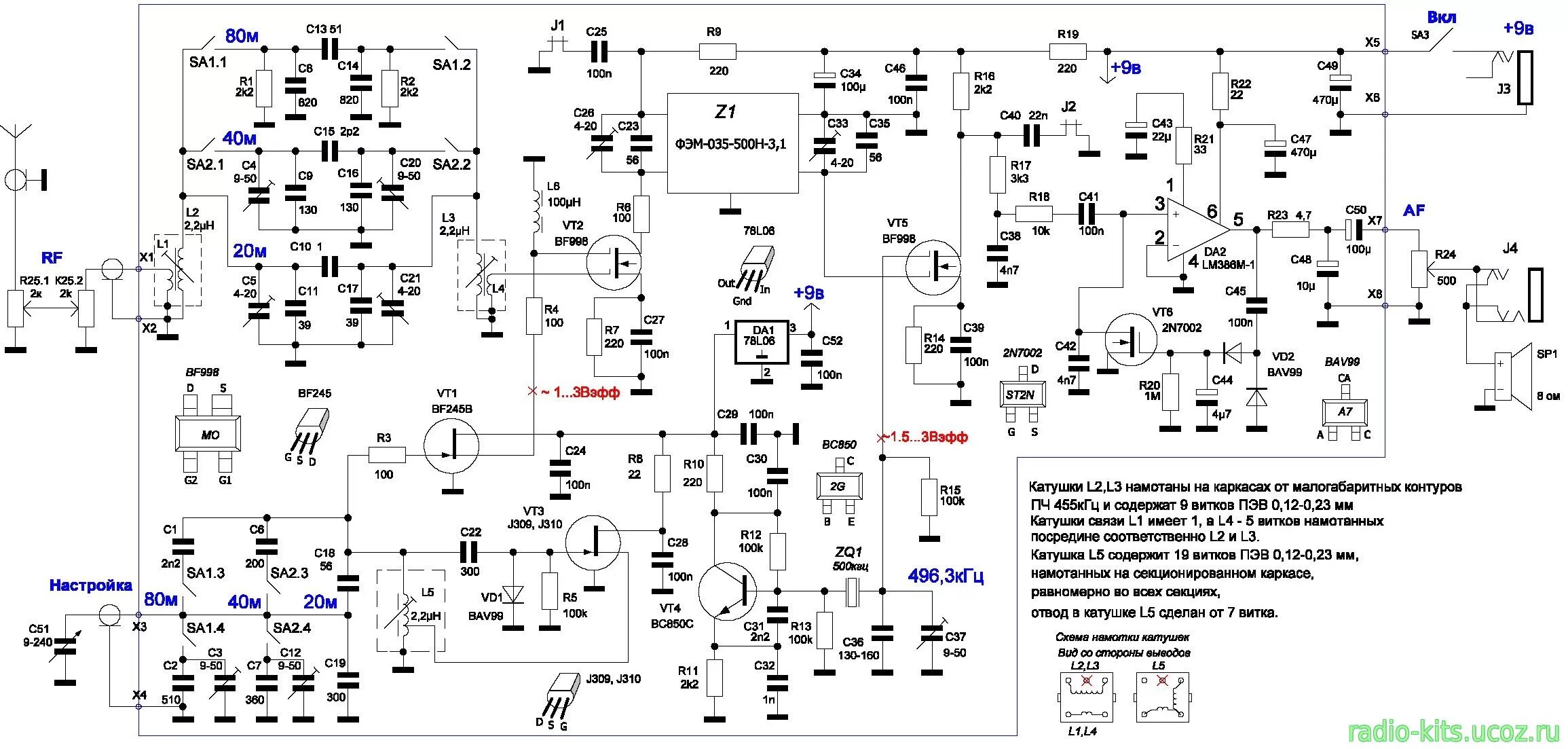
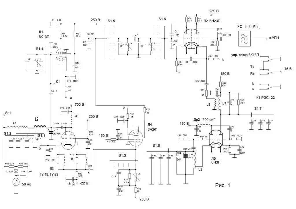
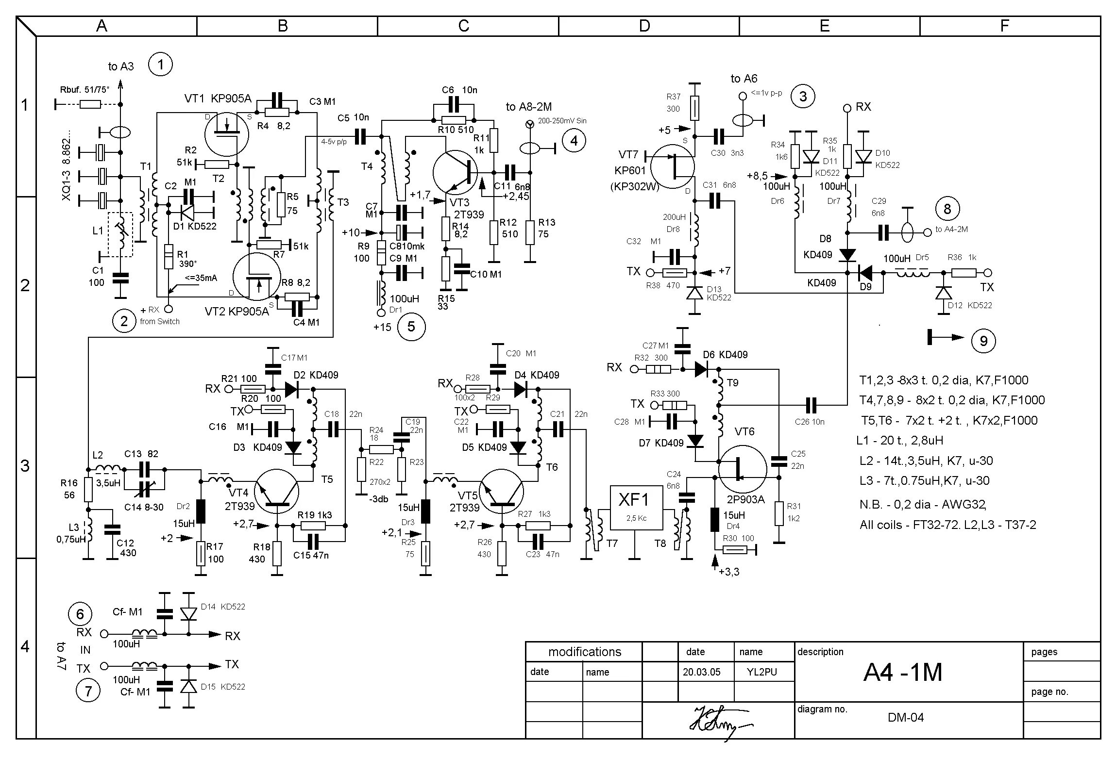
Трансивер работа