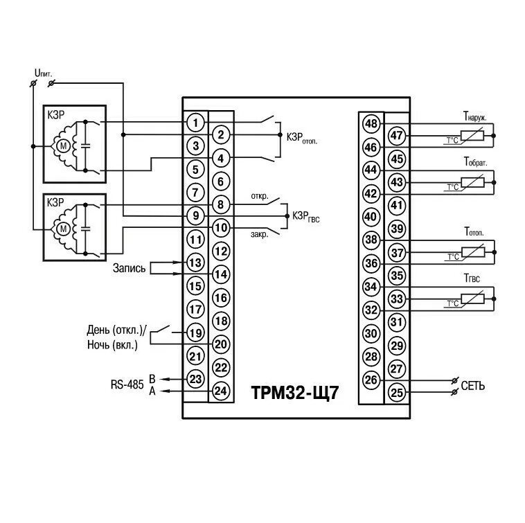
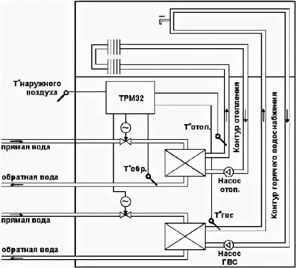
Трм32 гвс