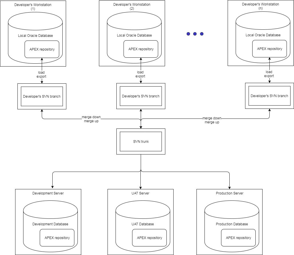
Trunk development