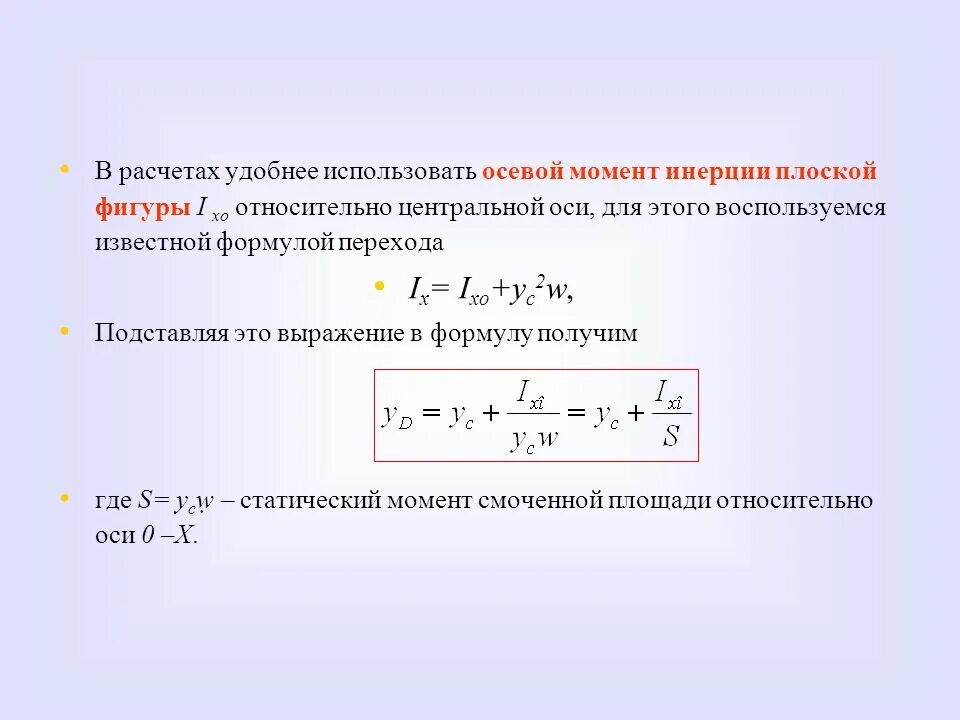
Центробежный момент инерции формула