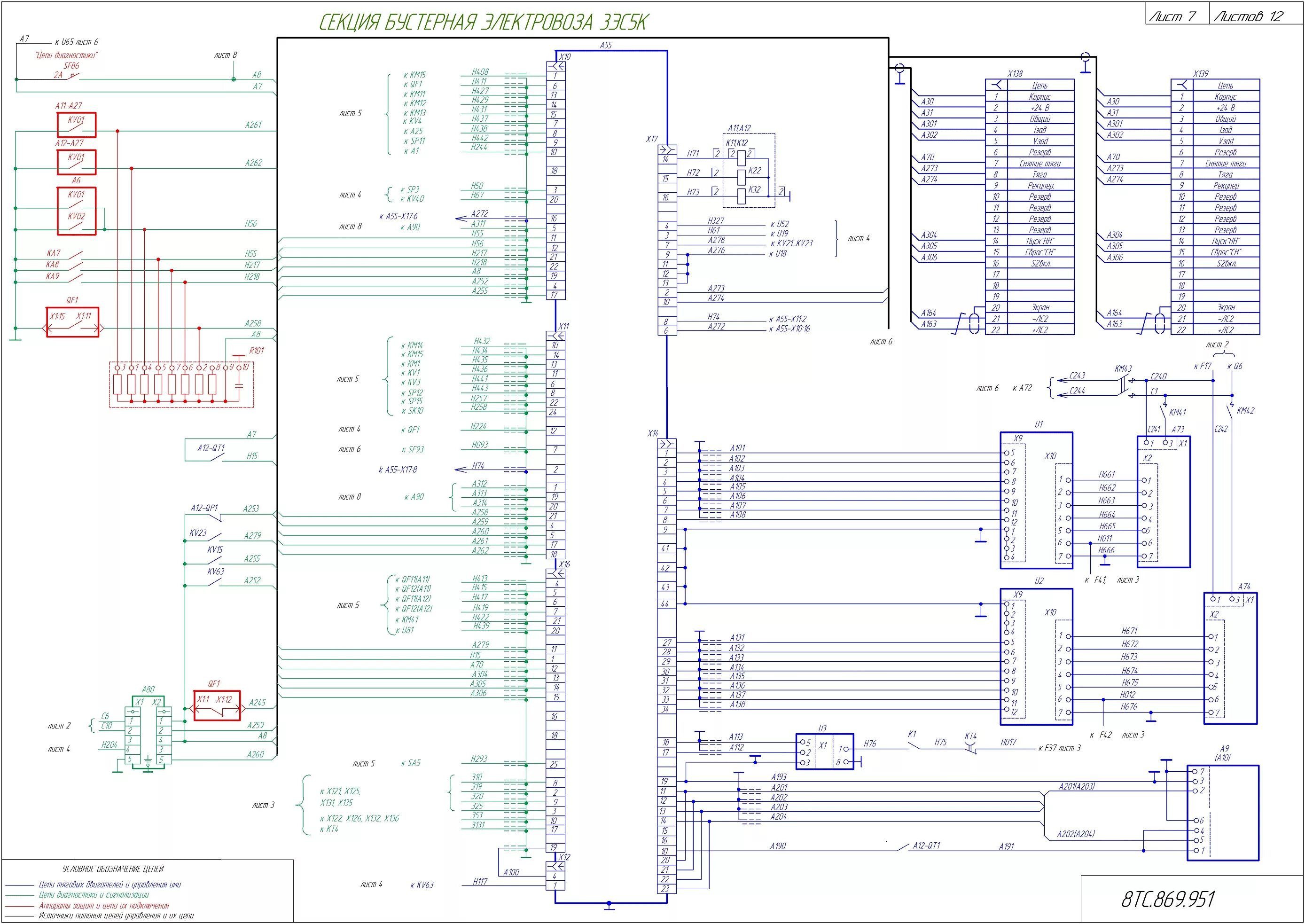
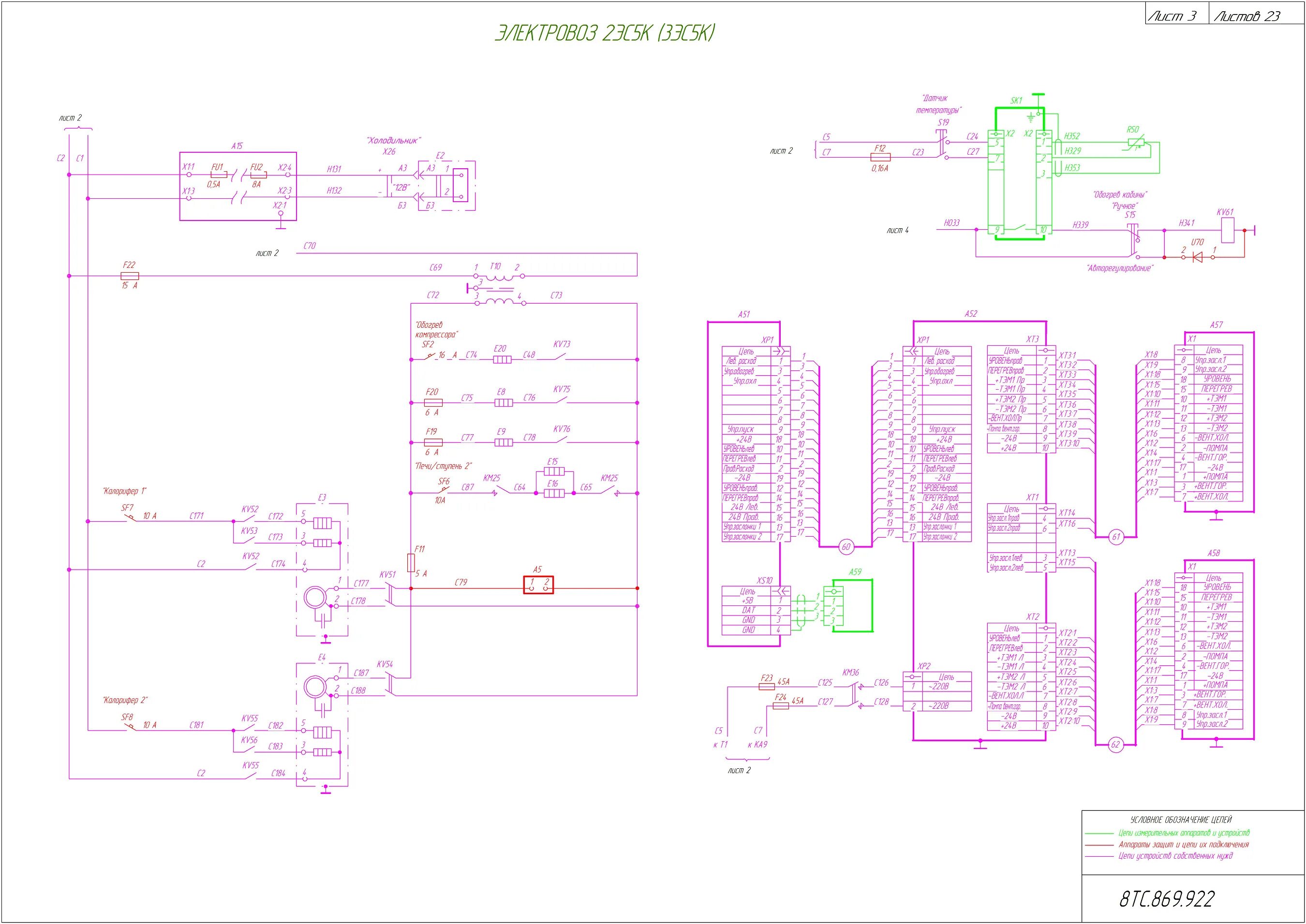
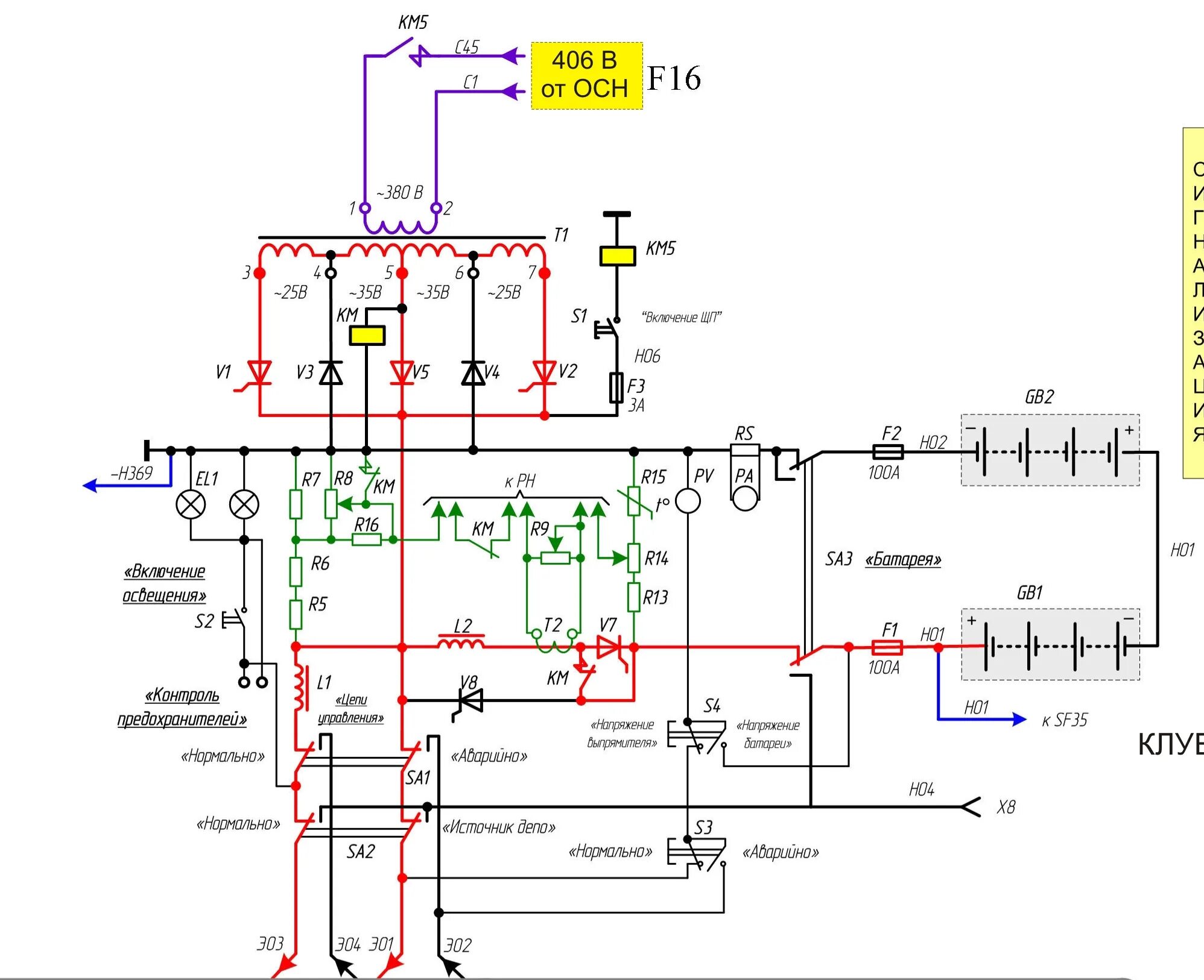
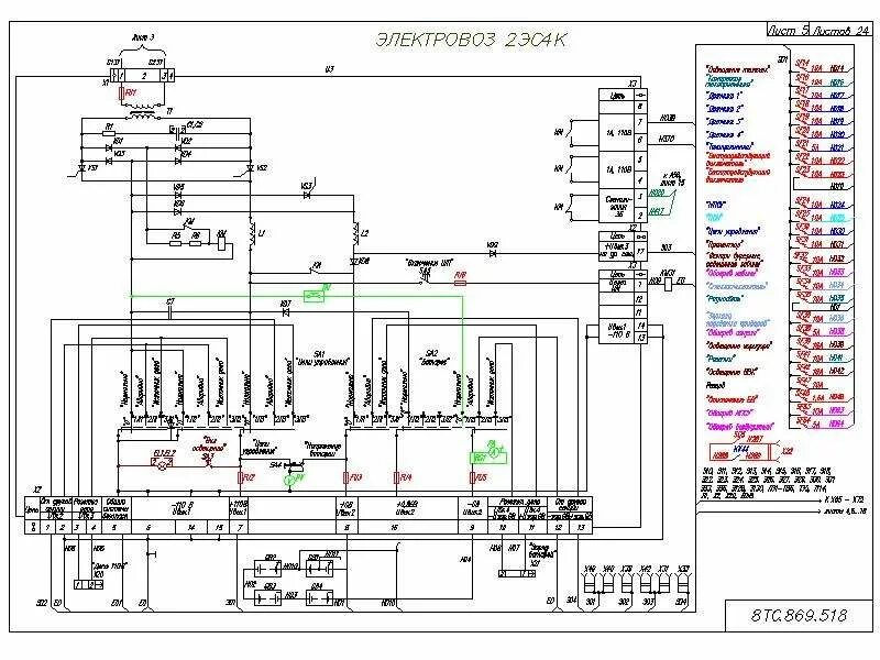
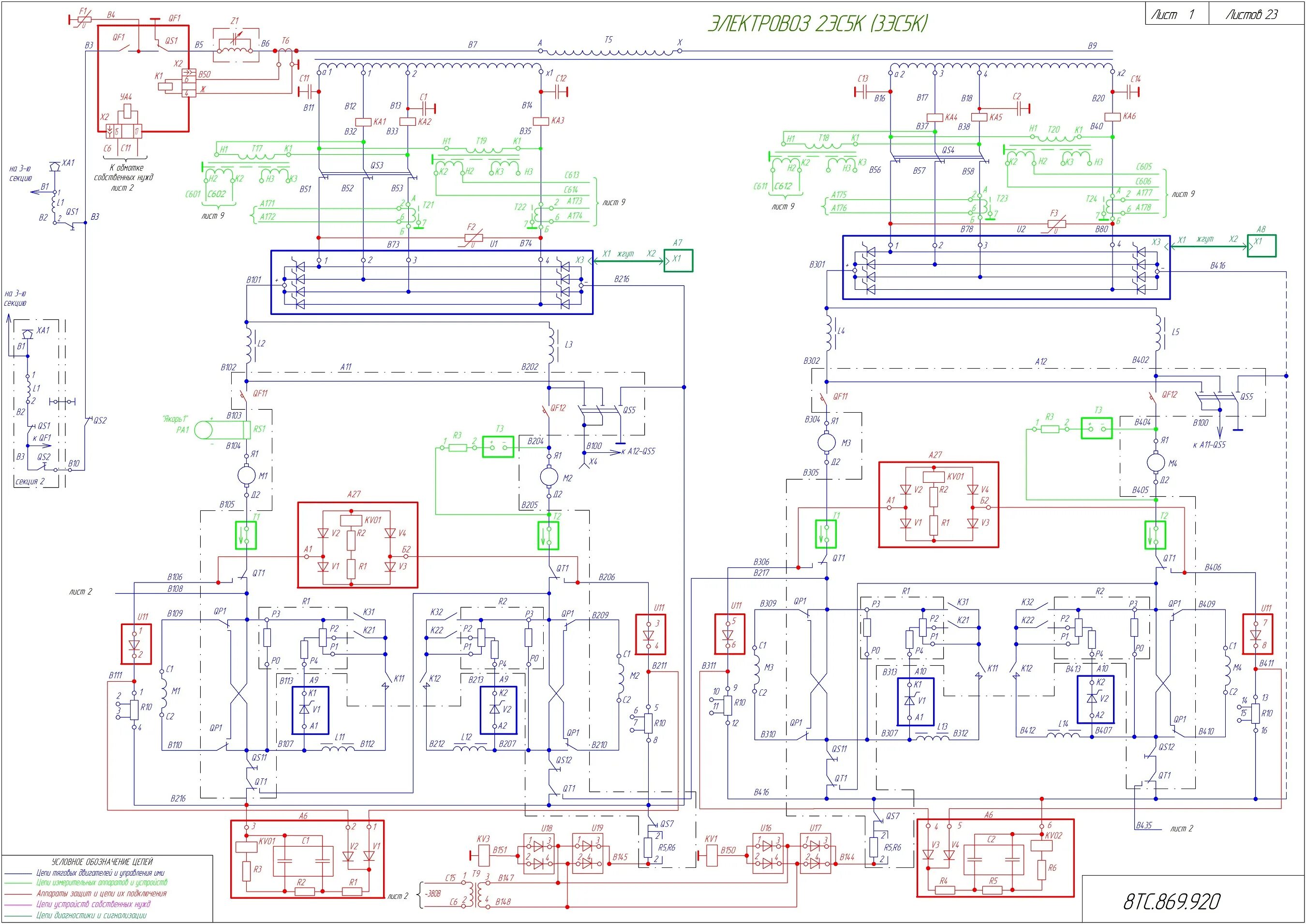
Цепи управления 2эс5к