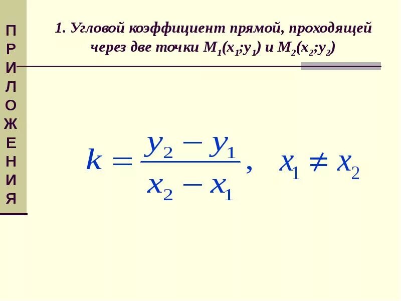
Угловой коэффициент прямой 6 1 1 2