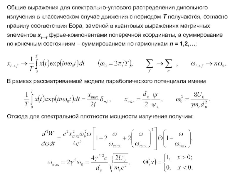
Угол распределения