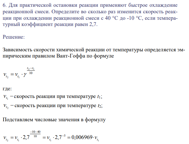
Уменьшение объема реакционной смеси