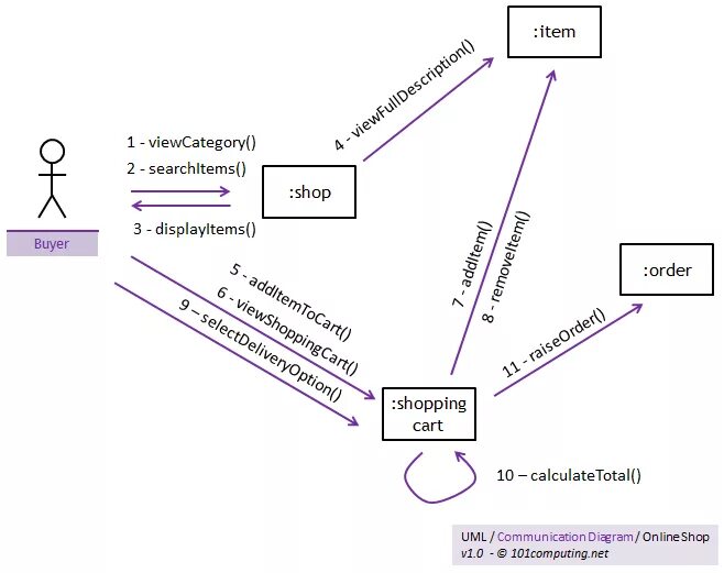
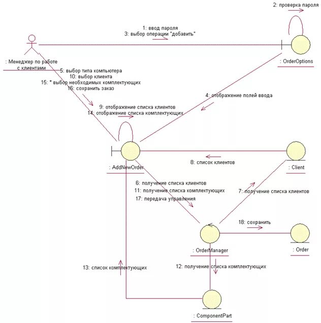
Uml кооперации