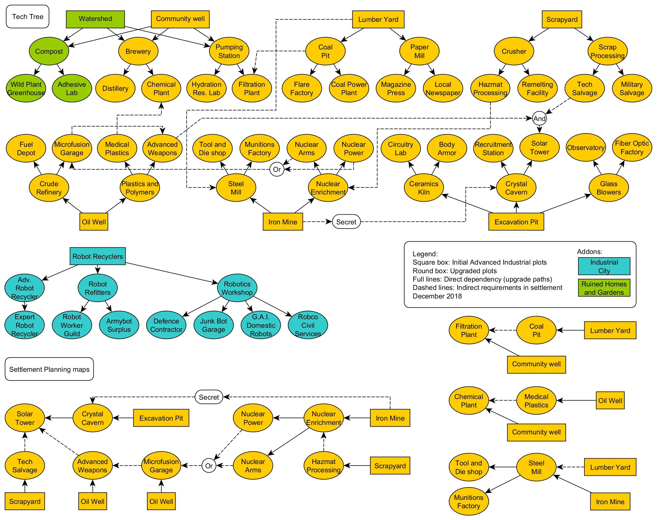
Upgrade path