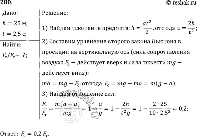
Упр 280 9 класс