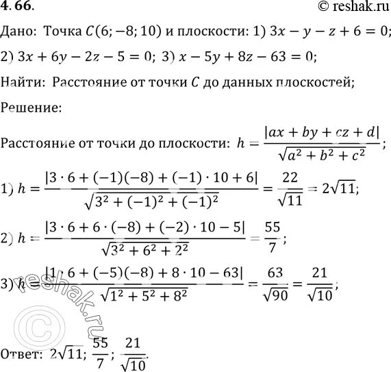
Упр 66 стр 38 3 класс