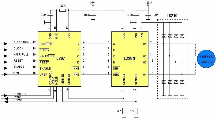
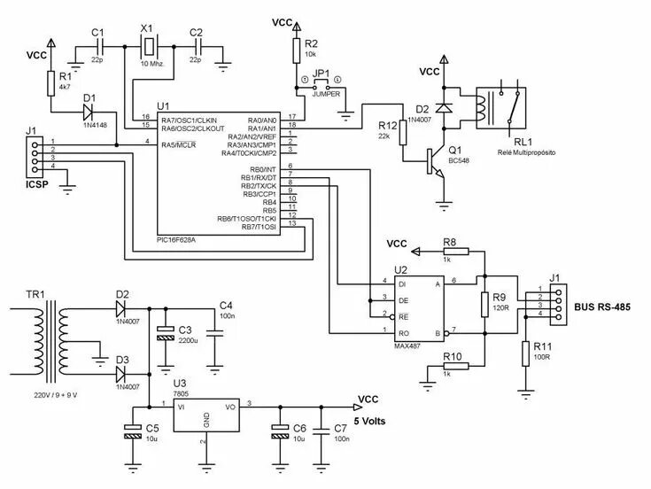
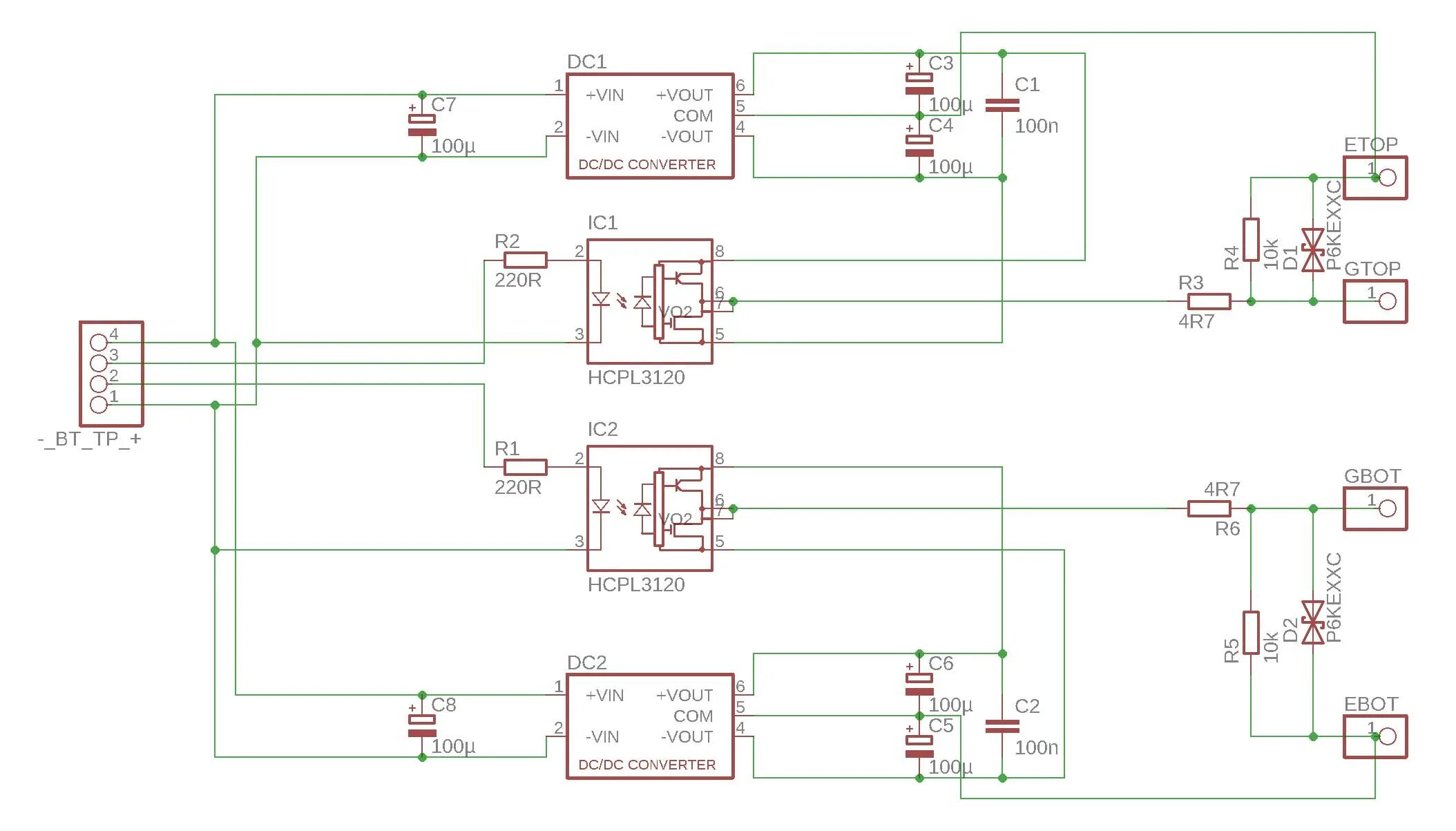
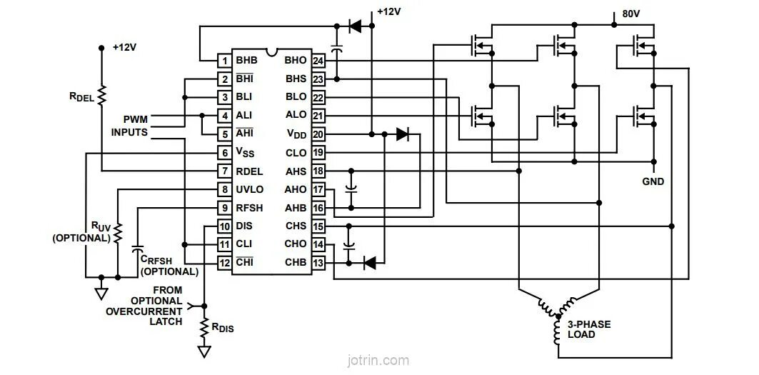
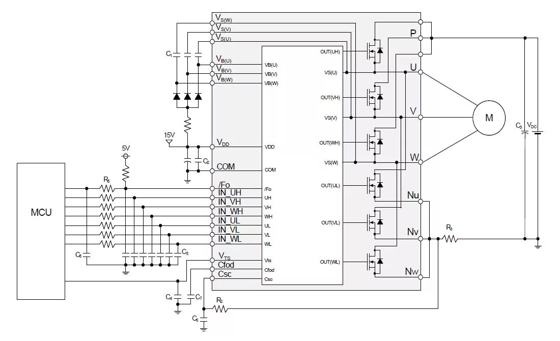
Управление драйвером c