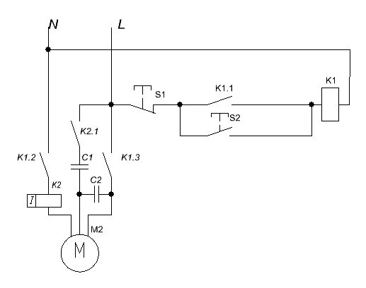
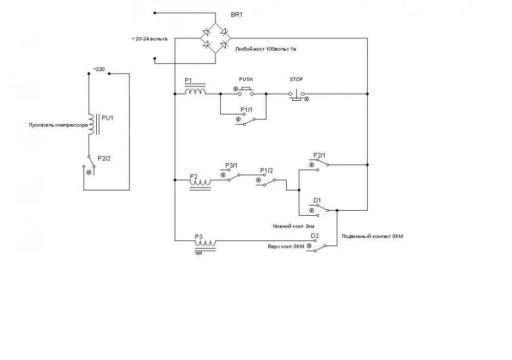
Управление экм