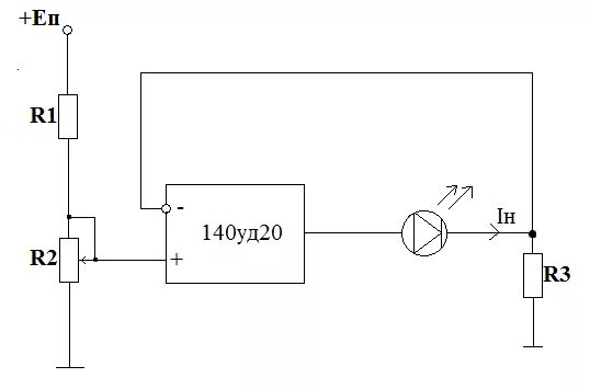
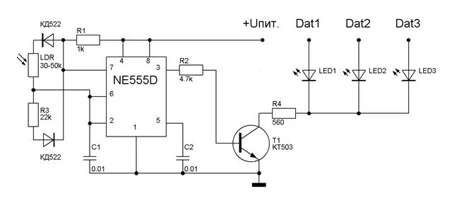
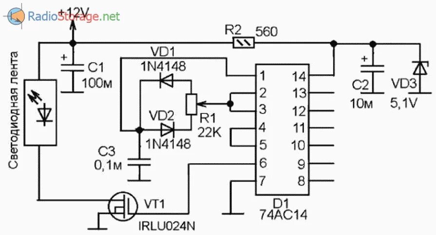
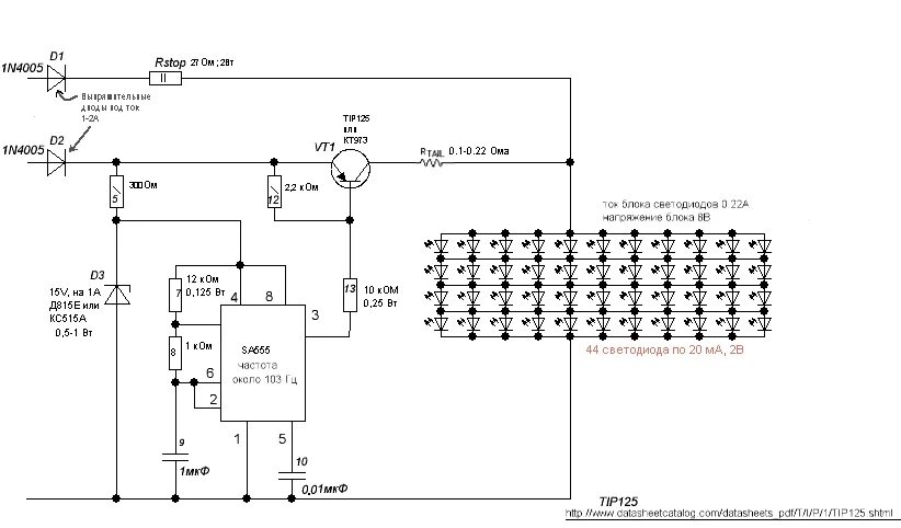
Управление яркостью светодиода