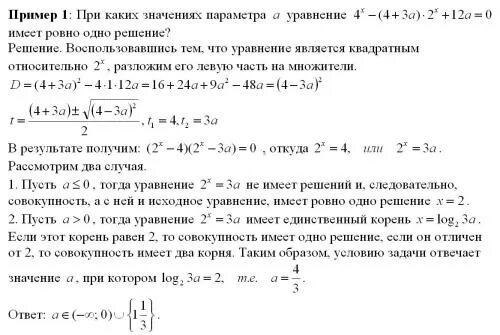
Уравнения с параметром егэ профиль