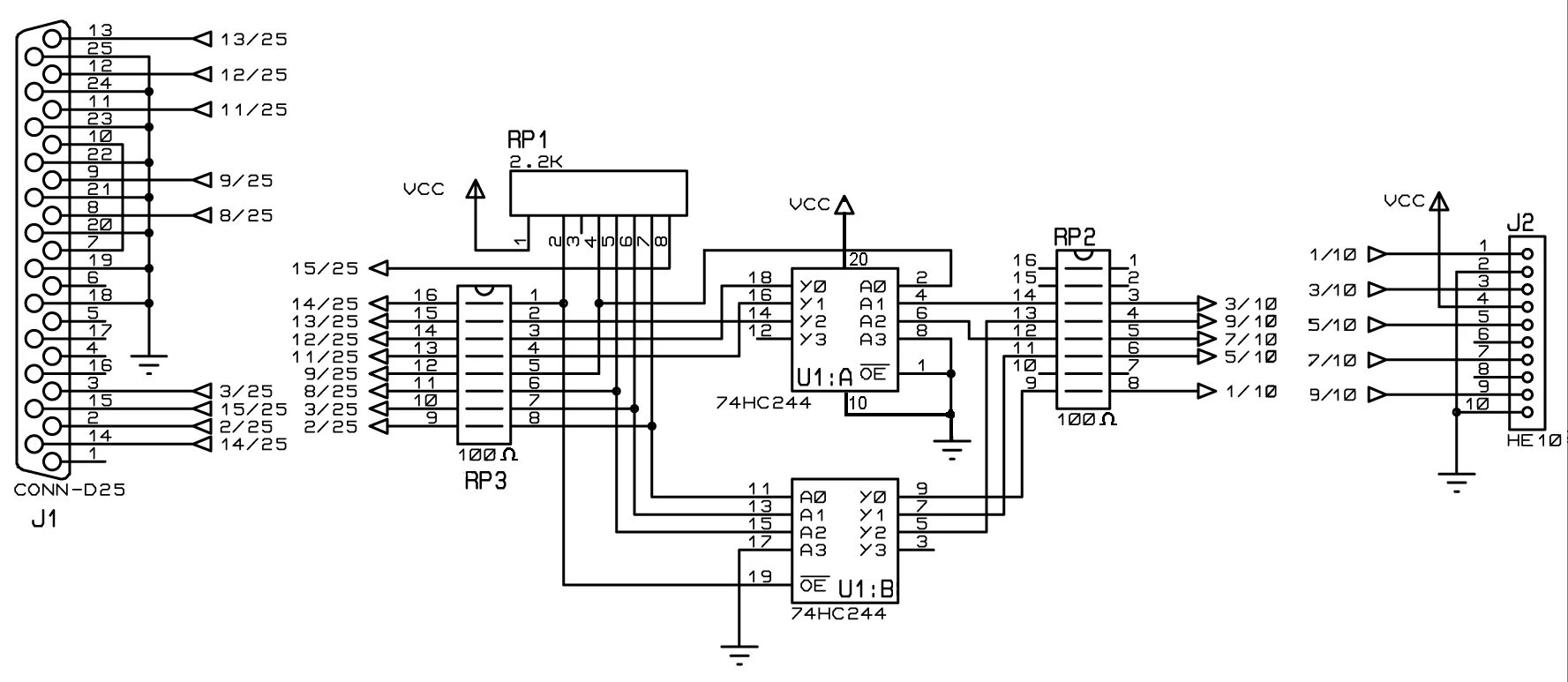
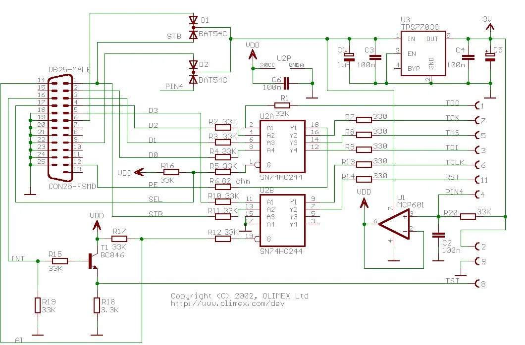
Usb программаторы jtag