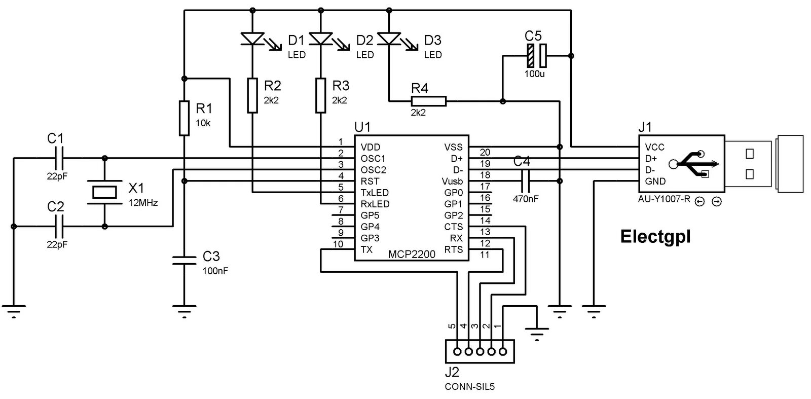
Usb uart драйвер