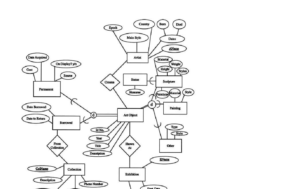
Use the following information