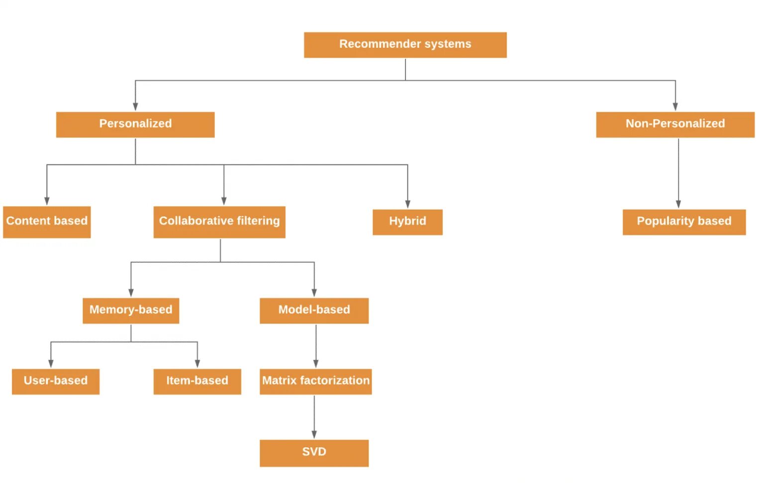
User item