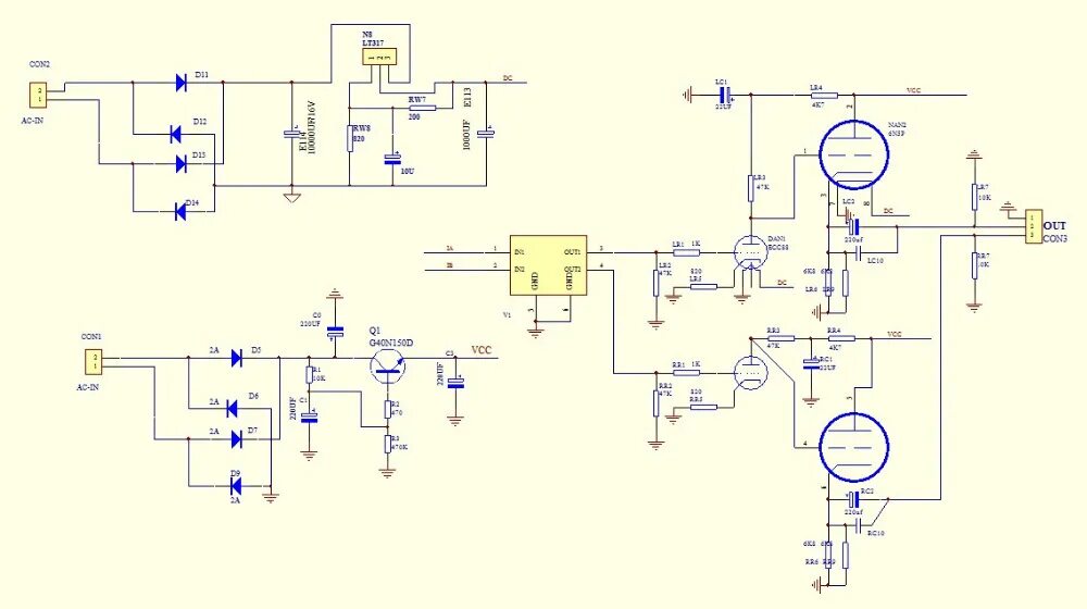
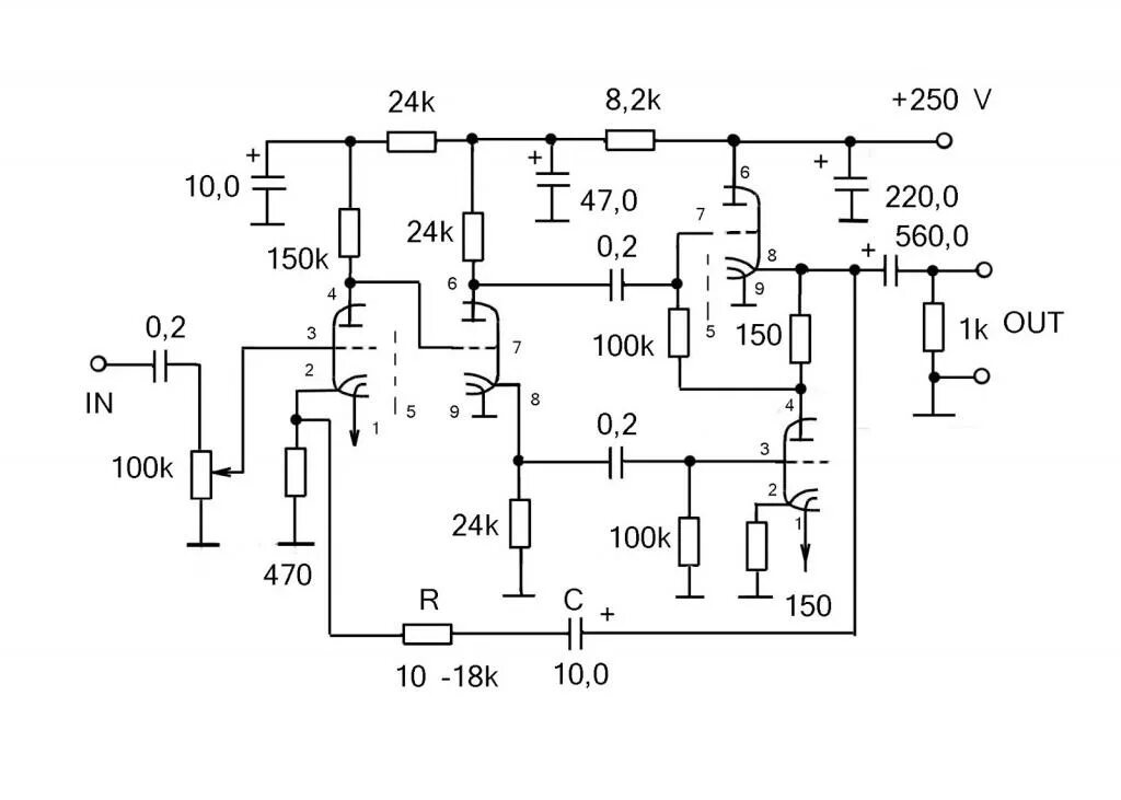
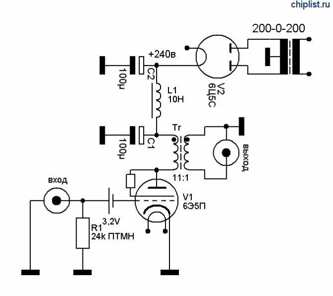
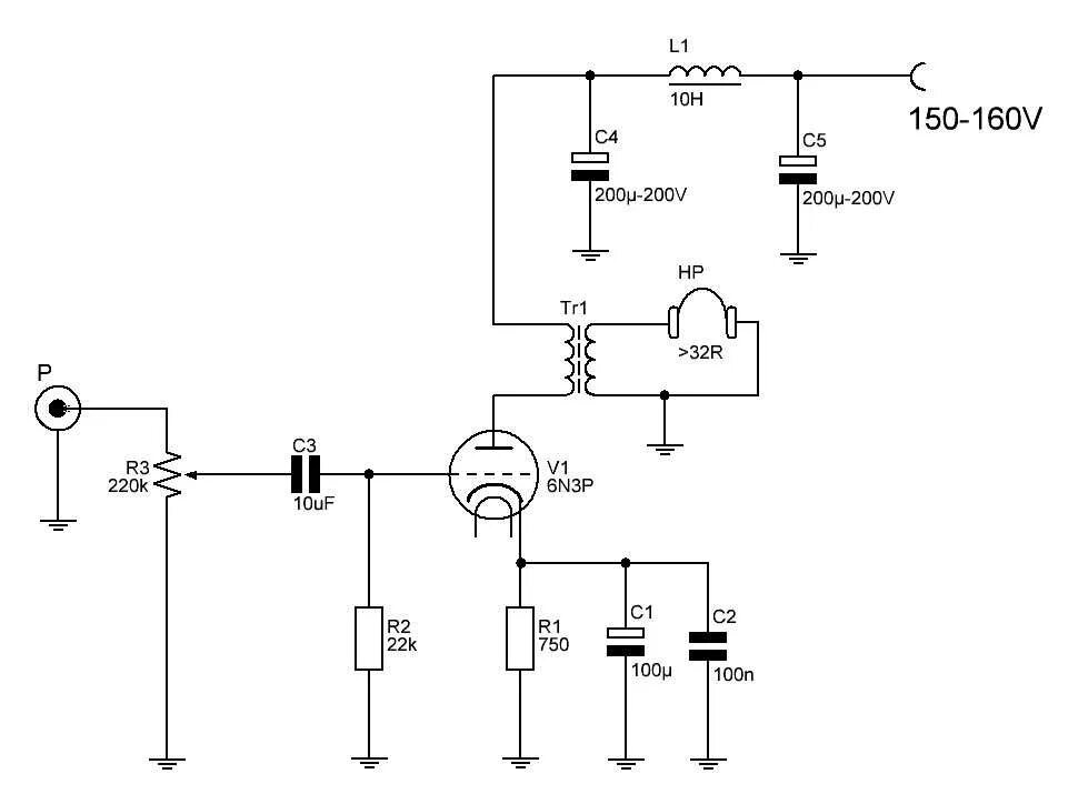
Усилитель для наушников лампы