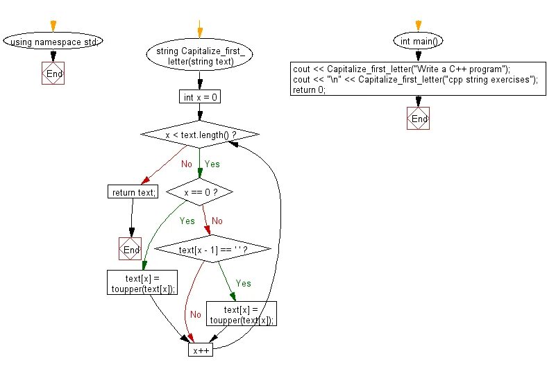
Using namespace std python