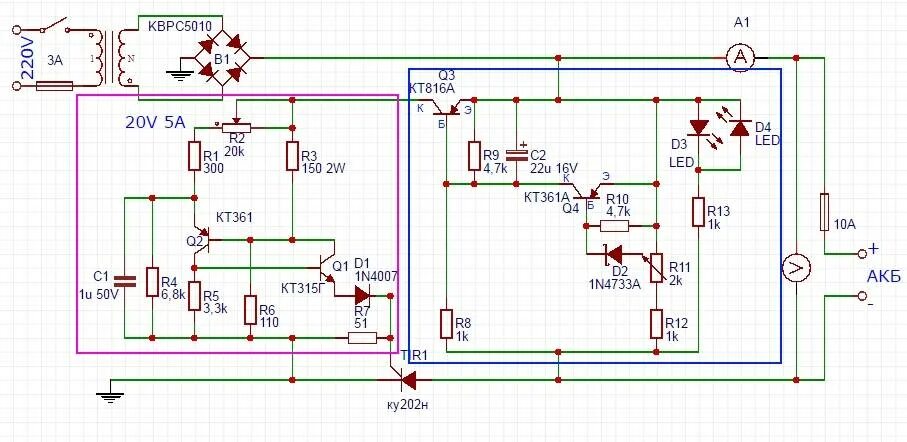
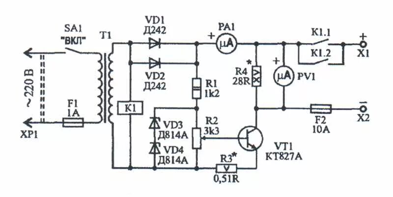
Устройство зу акб