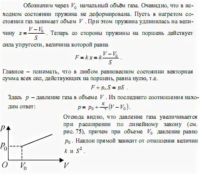
В горизонтально расположенном сосуде