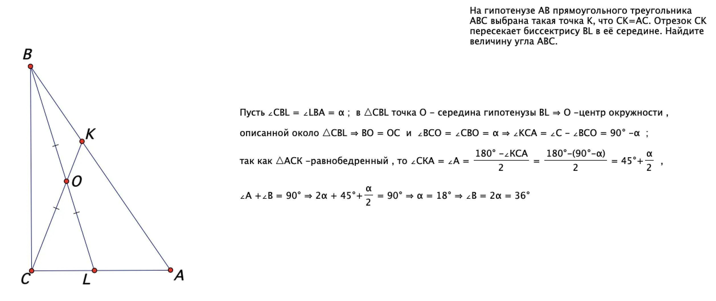
В прямоугольном треугольнике авс м