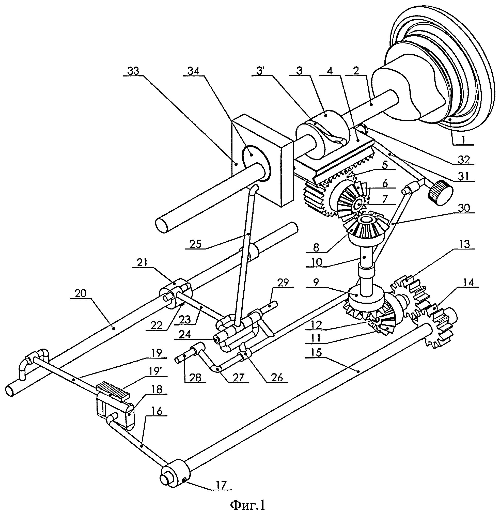
Вал швейной машины за минуту