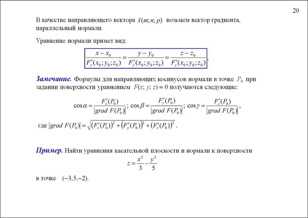
Векторы теория 9 класс