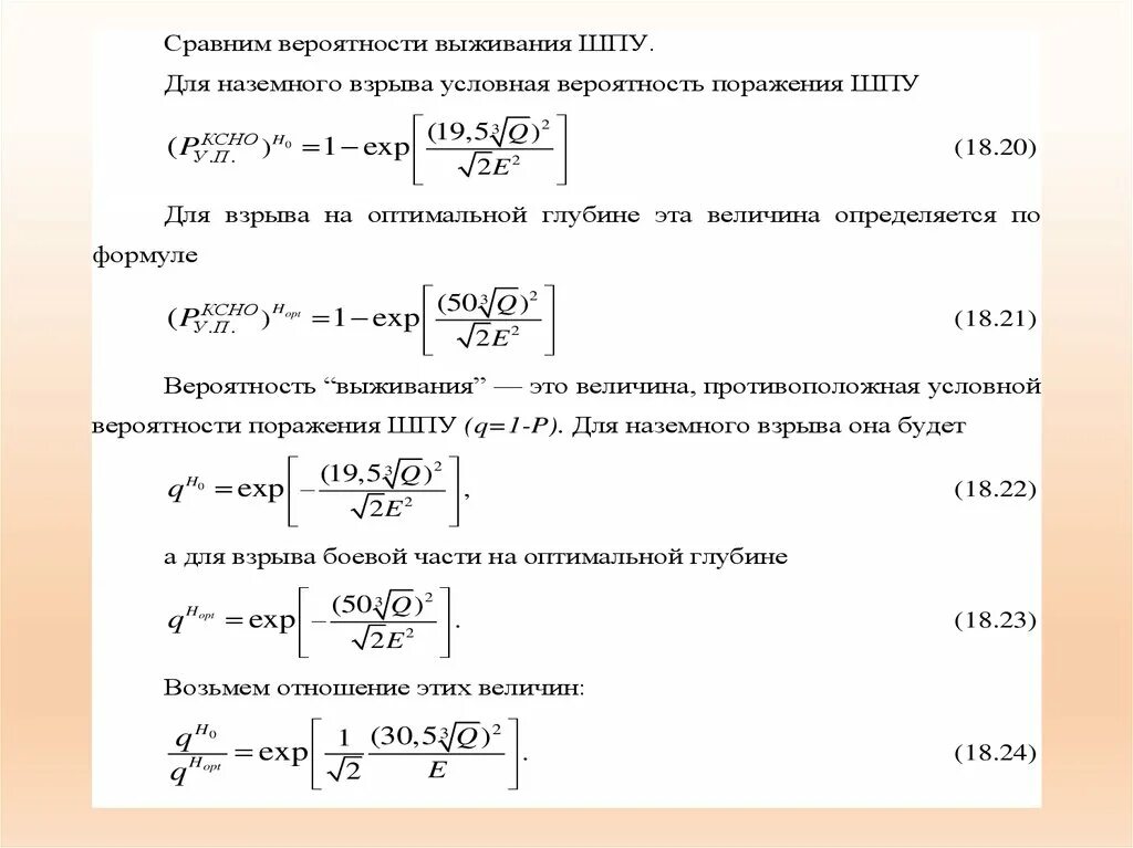
Вероятность 99 процентов