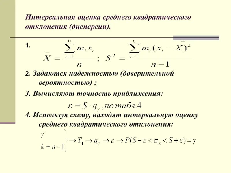
Вероятность отклонения от среднего