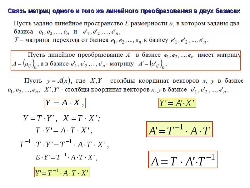
Виды линейных преобразований