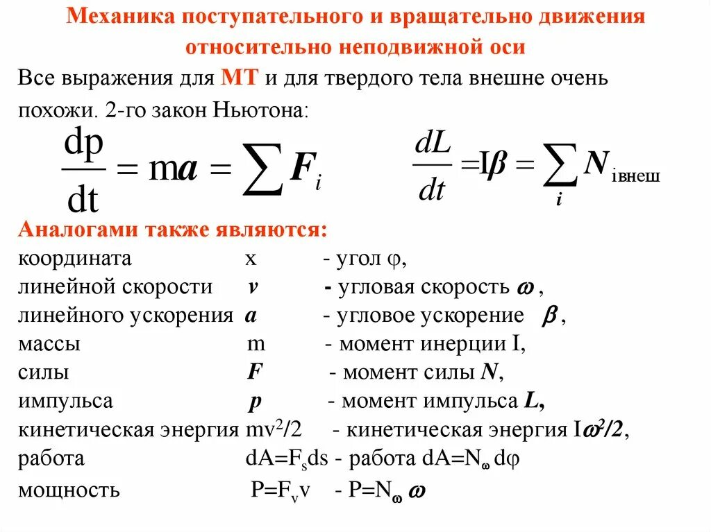
Во всех движениях механика чувствовалась