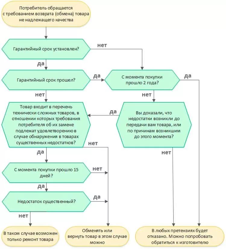
Возврат проц