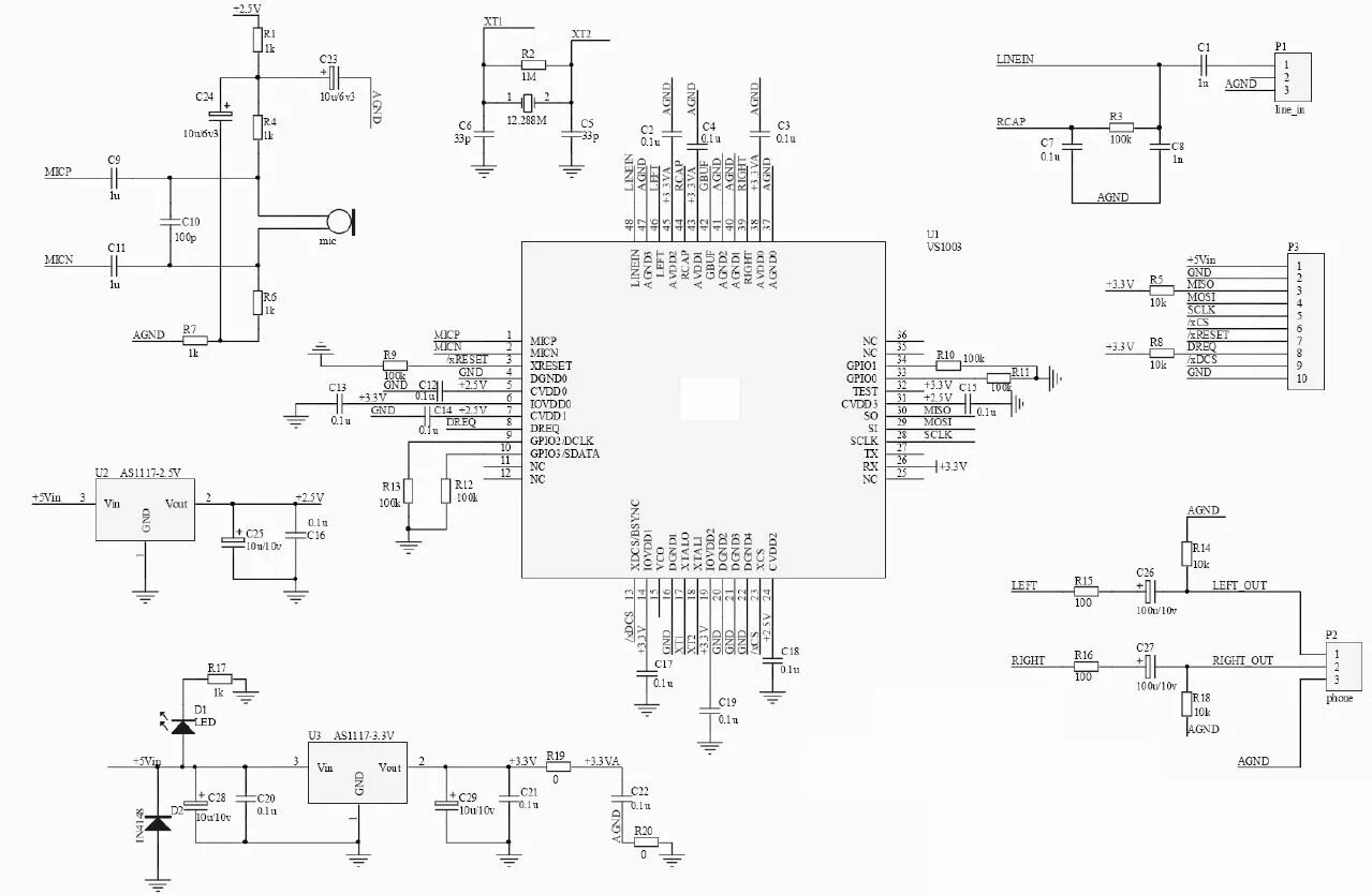
Vt1705 audio codec