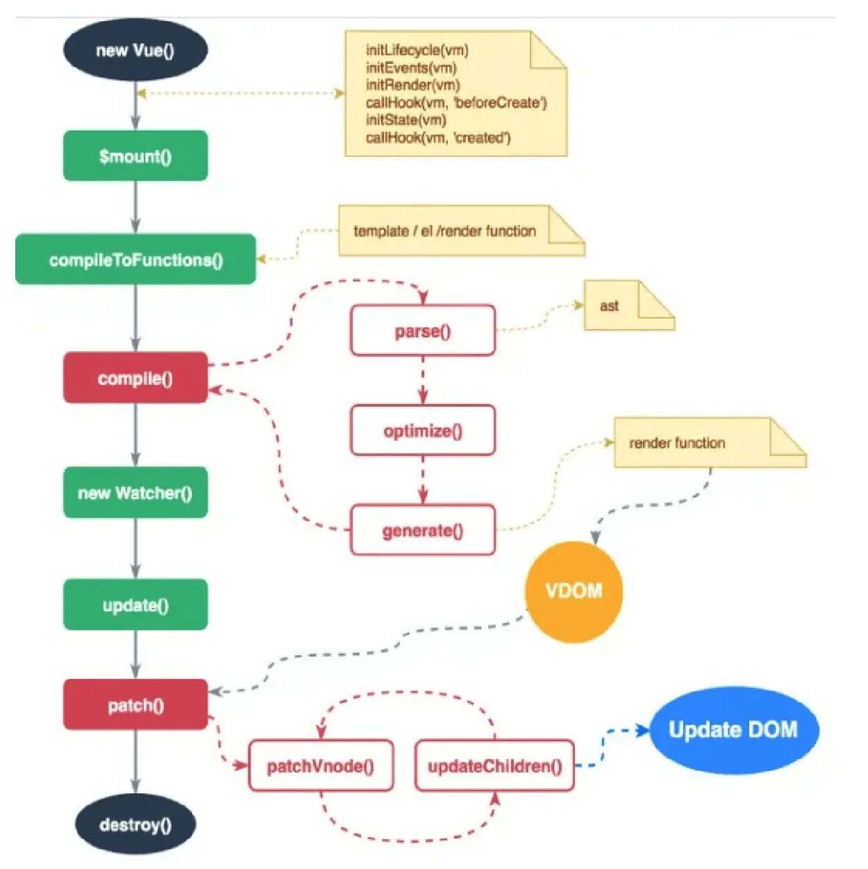
Vue render function