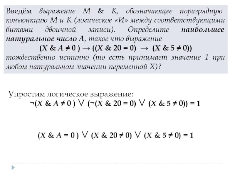
Введем выражение m k обозначающее