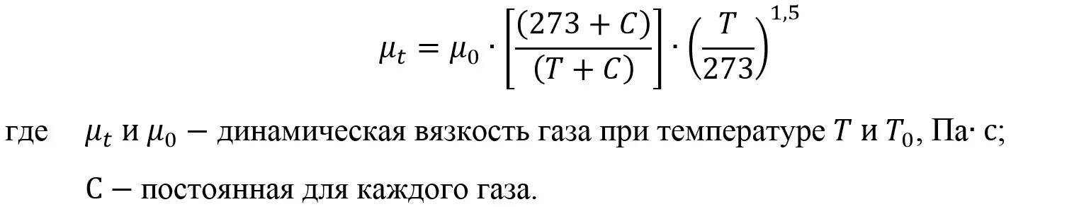
Вязкость при изменении температуры