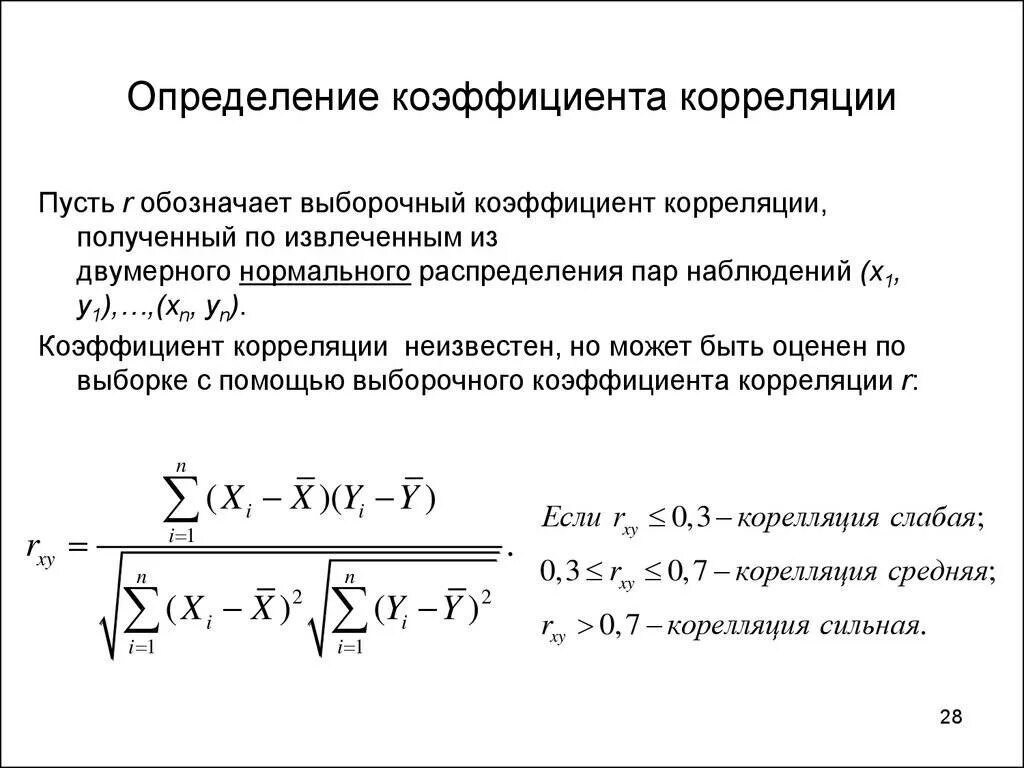
Вычисление корреляции